揭秘郁闷含义,深度解读背后的情感故事
当我们面临一些情绪困扰或者无法言说的烦恼时,我们可能会用“郁闷”这个词来表达。“郁闷”究竟是什么意思呢?让我们通过百度搜索,深入了解这个词汇的含义。百度词典的解释通过百度词典,我们可以找到“郁闷”的基本含义,它通常用...
超越瘦弱,健身塑造人生力量!
在这个充满挑战与机遇的时代,每一个人都有追求健康、追求完美的权利,即使身体很瘦弱,也可以通过坚持不懈的健身努力,逐渐塑造出理想的体态,以下是一些励志语录,希望能激励你走向健身之路,迈向健康人生。勇敢面对,挑战自我1、...
太康王海最新新闻头条,揭秘背后的故事
太康县王海地区成为新闻关注的焦点,一系列引人注目的新闻头条纷纷涌现,本文将围绕这些新闻头条展开,为读者带来最新的消息和深入的分析。太康县经济发展取得显著成果据最新消息,太康县经济发展势头强劲,取得了显著成果,王海地区...
全国公司注册排名及影响力揭秘,洞悉行业巨头背后的力量
在中国的经济腾飞中,注册公司的数量与质量成为衡量一个地区乃至全国经济发展活力的重要标准,在众多的注册公司中,哪些公司凭借自身的实力与影响力脱颖而出,跻身全国注册公司排名之列呢?全国注册公司概况随着市场经济的发展,我国...
搜狐财经行业排名深度解析,揭秘其在行业中的领先地位
在当今数字化时代,财经媒体行业日新月异,各大平台纷纷展现自身的实力与影响力,作为互联网财经领域的佼佼者,搜狐财经公司一直在行业内占据重要地位,搜狐财经公司在行业中的排名究竟是多少呢?本文将为您深入解析。搜狐财经公司的...
今日喝酒吉时查询表大揭秘,饮酒文化与现代生活的完美融合
随着传统文化的复兴和生活方式的多样化,越来越多的人开始关注日常生活中的吉凶宜忌,在这其中,饮酒作为一种重要的社交活动,其时间选择也逐渐受到人们的关注,本文将就“今日喝酒吉时查询表最新”这一主题,探讨饮酒文化与现代生活...
励志人生,打赌与励志语录的力量,激发无限潜能!
在这个充满挑战与机遇的时代里,我们时常需要一些励志的话语来鼓舞自己的士气,激发内心的潜能,就让我们一起走进“打赌励志语录”的世界,探索那些能够激励我们不断前行的力量。挑战与机遇并存人生就像一场赌局,我们不断地下注,不...
女人励志语录,丁香医生视角下的坚韧与智慧力量
在这个充满挑战与机遇的世界里,女性正以她们独特的力量,展现出无限的魅力与潜能,丁香医生,一位医学领域的佼佼者,也为我们带来了许多励志的话语,激励着无数的女性勇敢追求梦想,展现自己的价值。女性的力量:坚韧与勇敢1、“每...
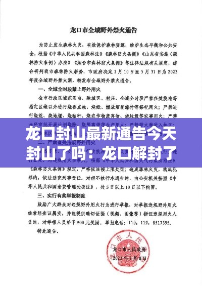
龙口封山最新通告今天封山了吗:龙口解封了吗
<!DOCTYPE html> 龙口封山最新通告:今天封山了吗? 引言 近期,关于龙口封山的消息引起了广泛关注。许多居民和游客都迫切想知道,今天龙口是否...
烈士英勇无畏励志语录,铸就辉煌人生的精神支柱
在这个充满挑战与机遇的时代,我们时常需要一些励志的话语来鼓舞自己,激发内心的力量,烈士的励志语录,如同明灯照亮前行的道路,让我们在困境中坚定信念,勇往直前。英勇无畏,视死如归烈士们用他们的行动诠释了一种精神:英勇无畏...














蜀ICP备2022005971号-1